在《梦幻西游手游》中,大唐官府的加点直接决定了角色的战斗定位和实战表现。作为物理输出的核心门派,大唐的加点需要根据PVE日常、PVP竞技或特殊场景灵活调整,下面从属性分配、流派选择和实战适配三个维度展开分析。
![梦幻手游大唐怎么加点[图1]](https://static.down8818.com/uploads/20260213/698f3b86baaac0.14955014.png)
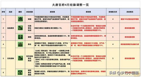
属性优先级与基础加点逻辑
力量是大唐的核心属性,每点力量提升0.8物理伤害,直接影响横扫千军等技能的爆发力。体质和耐力则决定生存能力,1点体质=8气血+0.1速度,1点耐力=1.6物理防御。敏捷属性在PK中尤为关键,1点敏捷=1.5速度,关系到出手顺序的博弈。平民玩家建议采用4力1耐的万金油加点,既能保证基础输出又具备副本容错率,而追求极限伤害的玩家可选择5力加点,但需搭配高锻宝石和特技装备弥补生存短板。
![梦幻手游大唐怎么加点[图2]](https://static.down8818.com/uploads/20260213/698f3b8720f2f6.76625723.png)
主流加点流派详解
血耐大唐天象组合,50个潜能果约可提升80点关键属性。
版本环境下的变通思路
当前版本因虚弱机制调整,建议准备两套加点方案:日常5力挂机速推,PK时切换为4力1敏或耐攻。遇到多法系阵容时可临时洗点加50-100点魔力提升法防,而面对双物理阵容时4耐加点能形成天然克制。土豪玩家可利用无级别装备的属性优势,在保证1600+伤害的同时兼顾1000+防御和800+速度,实现全面压制。
宝宝与加点的协同作战
加点方向决定了宝宝配置策略。全力大唐需配速血宠卡药,敏攻流派要搭配隐身千速宠抢一速,而耐攻流则适合配抗法宠吸收伤害。特别注意内丹选择,狂怒内丹适合暴力大唐,而腾挪劲内丹能提升耐攻流的生存。65级前用系统赠送的吸血鬼过渡,后期必带一只能抗能打的8技能武罗仙子。
以上就是802G游戏网为你带来的"梦幻手游大唐怎么加点",更多有趣好玩的热门资讯攻略,请持续关注802G游戏网!






评论